View on GitHub

DNSViz: A DNS visualization tool

adf.gov

Updated: 2025-10-09 15:24:05 UTC (60 days ago) Update now
« Previous analysis | Next analysis »
DNSSEC options (hide)
  1. |?|
  2. |?|
  3. |?|
  4. |?|
  5. |?|
  6. |?|
  7. |?|
  8. |?|
  9. |?|
  10. |?|
Notices
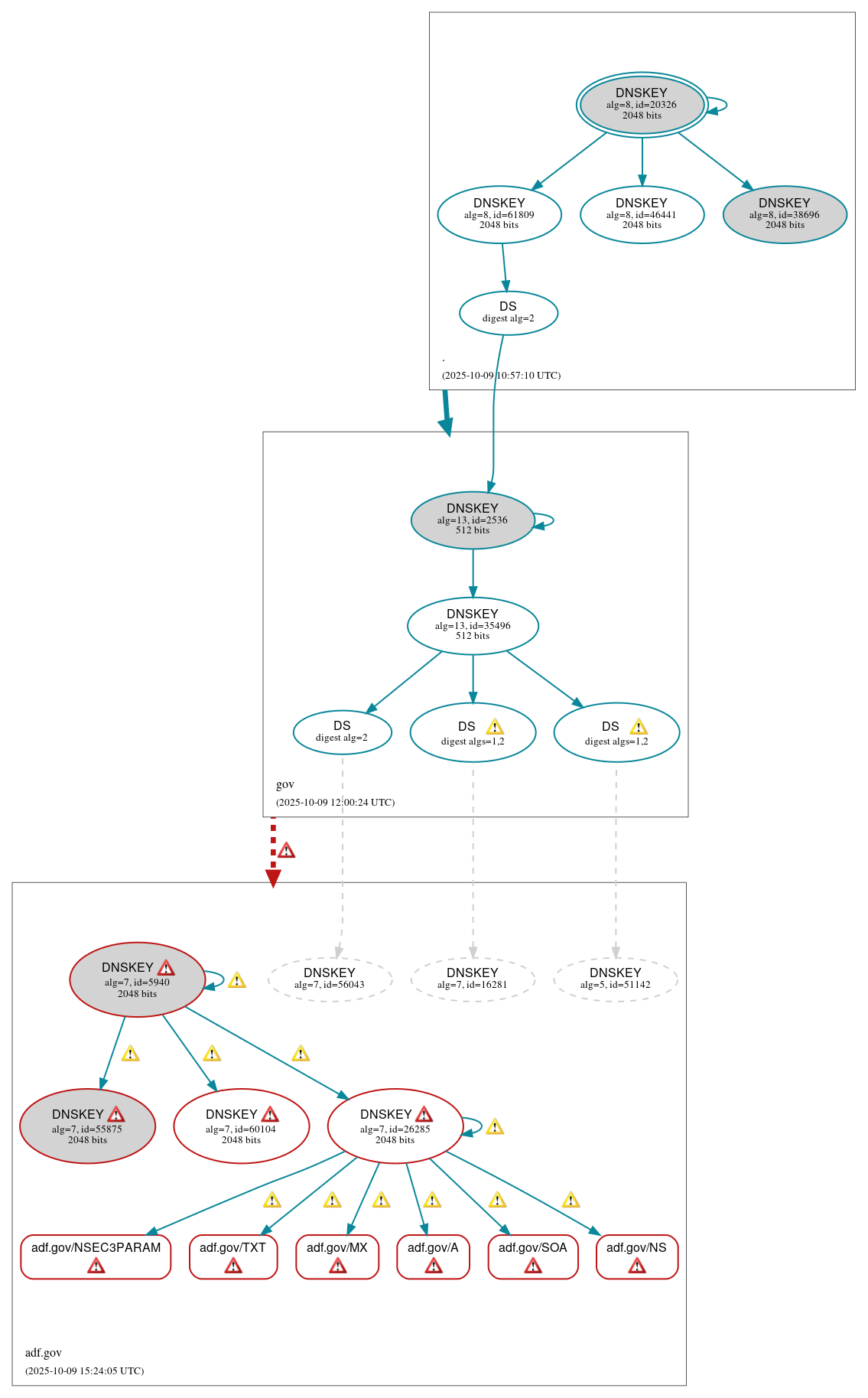
DNSSEC Authentication Chain

RRset statusRRset status

Bogus (6)
  • adf.gov/A
  • adf.gov/MX
  • adf.gov/NS
  • adf.gov/NSEC3PARAM
  • adf.gov/SOA
  • adf.gov/TXT

DNSKEY/DS/NSEC statusDNSKEY/DS/NSEC status

Bogus (4)
  • adf.gov/DNSKEY (alg 7, id 26285)
  • adf.gov/DNSKEY (alg 7, id 55875)
  • adf.gov/DNSKEY (alg 7, id 5940)
  • adf.gov/DNSKEY (alg 7, id 60104)
Secure (10)
  • ./DNSKEY (alg 8, id 20326)
  • ./DNSKEY (alg 8, id 38696)
  • ./DNSKEY (alg 8, id 46441)
  • ./DNSKEY (alg 8, id 61809)
  • adf.gov/DS (alg 5, id 51142)
  • adf.gov/DS (alg 7, id 16281)
  • adf.gov/DS (alg 7, id 56043)
  • gov/DNSKEY (alg 13, id 2536)
  • gov/DNSKEY (alg 13, id 35496)
  • gov/DS (alg 13, id 2536)
Non_existent (3)
  • adf.gov/DNSKEY (alg 5, id 51142)
  • adf.gov/DNSKEY (alg 7, id 16281)
  • adf.gov/DNSKEY (alg 7, id 56043)

Delegation statusDelegation status

Bogus (1)
  • gov to adf.gov
Secure (1)
  • . to gov

NoticesNotices

Errors (19)
  • adf.gov/A: The DS RRset for the zone included algorithm 5 (RSASHA1), but no RRSIG with algorithm 5 covering the RRset was returned in the response. See RFC 4035, Sec. 2.2, RFC 6840, Sec. 5.11. (198.6.1.115, 198.6.1.154, UDP_-_EDNS0_4096_D_KN)
  • adf.gov/DNSKEY (alg 7, id 26285): The DS RRset for the zone included algorithm 5 (RSASHA1), but no RRSIG with algorithm 5 covering the RRset was returned in the response. See RFC 4035, Sec. 2.2, RFC 6840, Sec. 5.11. (198.6.1.115, 198.6.1.154, TCP_-_EDNS0_4096_D_KN)
  • adf.gov/DNSKEY (alg 7, id 55875): The DS RRset for the zone included algorithm 5 (RSASHA1), but no RRSIG with algorithm 5 covering the RRset was returned in the response. See RFC 4035, Sec. 2.2, RFC 6840, Sec. 5.11. (198.6.1.115, 198.6.1.154, TCP_-_EDNS0_4096_D_KN)
  • adf.gov/DNSKEY (alg 7, id 5940): The DS RRset for the zone included algorithm 5 (RSASHA1), but no RRSIG with algorithm 5 covering the RRset was returned in the response. See RFC 4035, Sec. 2.2, RFC 6840, Sec. 5.11. (198.6.1.115, 198.6.1.154, TCP_-_EDNS0_4096_D_KN)
  • adf.gov/DNSKEY (alg 7, id 60104): The DS RRset for the zone included algorithm 5 (RSASHA1), but no RRSIG with algorithm 5 covering the RRset was returned in the response. See RFC 4035, Sec. 2.2, RFC 6840, Sec. 5.11. (198.6.1.115, 198.6.1.154, TCP_-_EDNS0_4096_D_KN)
  • adf.gov/MX: The DS RRset for the zone included algorithm 5 (RSASHA1), but no RRSIG with algorithm 5 covering the RRset was returned in the response. See RFC 4035, Sec. 2.2, RFC 6840, Sec. 5.11. (198.6.1.115, 198.6.1.154, UDP_-_EDNS0_4096_D_KN, UDP_-_EDNS0_512_D_KN)
  • adf.gov/NS: The DS RRset for the zone included algorithm 5 (RSASHA1), but no RRSIG with algorithm 5 covering the RRset was returned in the response. See RFC 4035, Sec. 2.2, RFC 6840, Sec. 5.11. (198.6.1.115, 198.6.1.154, UDP_-_EDNS0_4096_D_KN)
  • adf.gov/NSEC3PARAM: The DS RRset for the zone included algorithm 5 (RSASHA1), but no RRSIG with algorithm 5 covering the RRset was returned in the response. See RFC 4035, Sec. 2.2, RFC 6840, Sec. 5.11. (198.6.1.115, 198.6.1.154, UDP_-_EDNS0_4096_D_KN)
  • adf.gov/SOA: The DS RRset for the zone included algorithm 5 (RSASHA1), but no RRSIG with algorithm 5 covering the RRset was returned in the response. See RFC 4035, Sec. 2.2, RFC 6840, Sec. 5.11. (198.6.1.115, 198.6.1.154, TCP_-_EDNS0_4096_D_N, UDP_-_EDNS0_4096_D_KN, UDP_-_EDNS0_4096_D_KN_0x20)
  • adf.gov/TXT: The DS RRset for the zone included algorithm 5 (RSASHA1), but no RRSIG with algorithm 5 covering the RRset was returned in the response. See RFC 4035, Sec. 2.2, RFC 6840, Sec. 5.11. (198.6.1.115, 198.6.1.154, UDP_-_EDNS0_4096_D_KN)
  • gov to adf.gov: No valid RRSIGs made by a key corresponding to a DS RR were found covering the DNSKEY RRset, resulting in no secure entry point (SEP) into the zone. See RFC 4035, Sec. 2.2, RFC 6840, Sec. 5.11. (198.6.1.115, 198.6.1.154, TCP_-_EDNS0_4096_D_KN)
  • gov to adf.gov: The DS RRset for the zone included algorithm 5 (RSASHA1), but no DS RR matched a DNSKEY with algorithm 5 that signs the zone's DNSKEY RRset. See RFC 4035, Sec. 2.2, RFC 6840, Sec. 5.11. (198.6.1.115, 198.6.1.154, TCP_-_EDNS0_4096_D_KN)
  • gov to adf.gov: The DS RRset for the zone included algorithm 7 (RSASHA1NSEC3SHA1), but no DS RR matched a DNSKEY with algorithm 7 that signs the zone's DNSKEY RRset. See RFC 4035, Sec. 2.2, RFC 6840, Sec. 5.11. (198.6.1.115, 198.6.1.154, TCP_-_EDNS0_4096_D_KN)
  • uoh1w.kx5q2.adf.gov/A has errors; select the "Denial of existence" DNSSEC option to see them.
  • adf.gov/CNAME has errors; select the "Denial of existence" DNSSEC option to see them.
  • adf.gov/DNSKEY has errors; select the "Denial of existence" DNSSEC option to see them.
  • adf.gov/AAAA has errors; select the "Denial of existence" DNSSEC option to see them.
  • adf.gov/CDNSKEY has errors; select the "Denial of existence" DNSSEC option to see them.
  • adf.gov/CDS has errors; select the "Denial of existence" DNSSEC option to see them.
Warnings (24)
  • RRSIG adf.gov/A alg 7, id 26285: DNSSEC implementers are recommended against implementing signing with DNSSEC algorithm 7 (RSASHA1NSEC3SHA1). See RFC 8624, Sec. 3.1.
  • RRSIG adf.gov/DNSKEY alg 7, id 26285: DNSSEC implementers are recommended against implementing signing with DNSSEC algorithm 7 (RSASHA1NSEC3SHA1). See RFC 8624, Sec. 3.1.
  • RRSIG adf.gov/DNSKEY alg 7, id 26285: DNSSEC implementers are recommended against implementing signing with DNSSEC algorithm 7 (RSASHA1NSEC3SHA1). See RFC 8624, Sec. 3.1.
  • RRSIG adf.gov/DNSKEY alg 7, id 26285: DNSSEC implementers are recommended against implementing signing with DNSSEC algorithm 7 (RSASHA1NSEC3SHA1). See RFC 8624, Sec. 3.1.
  • RRSIG adf.gov/DNSKEY alg 7, id 26285: DNSSEC implementers are recommended against implementing signing with DNSSEC algorithm 7 (RSASHA1NSEC3SHA1). See RFC 8624, Sec. 3.1.
  • RRSIG adf.gov/DNSKEY alg 7, id 5940: DNSSEC implementers are recommended against implementing signing with DNSSEC algorithm 7 (RSASHA1NSEC3SHA1). See RFC 8624, Sec. 3.1.
  • RRSIG adf.gov/DNSKEY alg 7, id 5940: DNSSEC implementers are recommended against implementing signing with DNSSEC algorithm 7 (RSASHA1NSEC3SHA1). See RFC 8624, Sec. 3.1.
  • RRSIG adf.gov/DNSKEY alg 7, id 5940: DNSSEC implementers are recommended against implementing signing with DNSSEC algorithm 7 (RSASHA1NSEC3SHA1). See RFC 8624, Sec. 3.1.
  • RRSIG adf.gov/DNSKEY alg 7, id 5940: DNSSEC implementers are recommended against implementing signing with DNSSEC algorithm 7 (RSASHA1NSEC3SHA1). See RFC 8624, Sec. 3.1.
  • RRSIG adf.gov/MX alg 7, id 26285: DNSSEC implementers are recommended against implementing signing with DNSSEC algorithm 7 (RSASHA1NSEC3SHA1). See RFC 8624, Sec. 3.1.
  • RRSIG adf.gov/NS alg 7, id 26285: DNSSEC implementers are recommended against implementing signing with DNSSEC algorithm 7 (RSASHA1NSEC3SHA1). See RFC 8624, Sec. 3.1.
  • RRSIG adf.gov/NSEC3PARAM alg 7, id 26285: DNSSEC implementers are recommended against implementing signing with DNSSEC algorithm 7 (RSASHA1NSEC3SHA1). See RFC 8624, Sec. 3.1.
  • RRSIG adf.gov/SOA alg 7, id 26285: DNSSEC implementers are recommended against implementing signing with DNSSEC algorithm 7 (RSASHA1NSEC3SHA1). See RFC 8624, Sec. 3.1.
  • RRSIG adf.gov/TXT alg 7, id 26285: DNSSEC implementers are recommended against implementing signing with DNSSEC algorithm 7 (RSASHA1NSEC3SHA1). See RFC 8624, Sec. 3.1.
  • adf.gov/DS (alg 7, id 16281): DNSSEC implementers are prohibited from implementing signing with DS algorithm 1 (SHA-1). See RFC 8624, Sec. 3.2.
  • adf.gov/DS (alg 7, id 16281): DNSSEC implementers are prohibited from implementing signing with DS algorithm 1 (SHA-1). See RFC 8624, Sec. 3.2.
  • adf.gov/DS (alg 7, id 16281): DS records with digest type 1 (SHA-1) are ignored when DS records with digest type 2 (SHA-256) exist in the same RRset. See RFC 4509, Sec. 3.
  • adf.gov/DS (alg 7, id 16281): DS records with digest type 1 (SHA-1) are ignored when DS records with digest type 2 (SHA-256) exist in the same RRset. See RFC 4509, Sec. 3.
  • uoh1w.kx5q2.adf.gov/A has warnings; select the "Denial of existence" DNSSEC option to see them.
  • adf.gov/CNAME has warnings; select the "Denial of existence" DNSSEC option to see them.
  • adf.gov/DNSKEY has warnings; select the "Denial of existence" DNSSEC option to see them.
  • adf.gov/AAAA has warnings; select the "Denial of existence" DNSSEC option to see them.
  • adf.gov/CDNSKEY has warnings; select the "Denial of existence" DNSSEC option to see them.
  • adf.gov/CDS has warnings; select the "Denial of existence" DNSSEC option to see them.

DNSKEY legend

Full legend
SEP bit setSEP bit set
Revoke bit setRevoke bit set
Trust anchorTrust anchor
Download: png | svg
Warning JavaScript is required to make the graph below interactive.
DNSSEC authentication graph