View on GitHub

DNSViz: A DNS visualization tool

acme.tastylime.net

Updated: 2024-08-18 23:22:09 UTC (521 days ago) Update now
« Previous analysis | Next analysis »
DNSSEC options (hide)
  1. |?|
  2. |?|
  3. |?|
  4. |?|
  5. |?|
  6. |?|
  7. |?|
  8. |?|
  9. |?|
  10. |?|
Notices
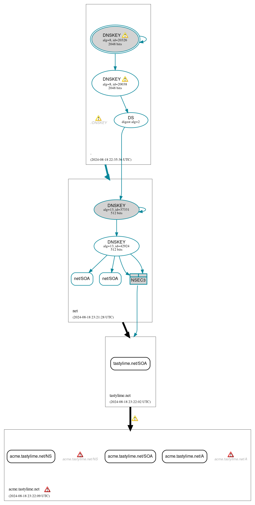
DNSSEC Authentication Chain

RRset statusRRset status

Insecure (4)
  • acme.tastylime.net/A
  • acme.tastylime.net/NS
  • acme.tastylime.net/SOA
  • tastylime.net/SOA
Secure (2)
  • net/SOA
  • net/SOA

DNSKEY/DS/NSEC statusDNSKEY/DS/NSEC status

Secure (6)
  • ./DNSKEY (alg 8, id 20038)
  • ./DNSKEY (alg 8, id 20326)
  • NSEC3 proving non-existence of tastylime.net/DS
  • net/DNSKEY (alg 13, id 37331)
  • net/DNSKEY (alg 13, id 42924)
  • net/DS (alg 13, id 37331)

Delegation statusDelegation status

Insecure (2)
  • net to tastylime.net
  • tastylime.net to acme.tastylime.net
Secure (1)
  • . to net

NoticesNotices

Errors (11)
  • acme.tastylime.net zone: The server(s) were not responsive to queries over UDP. See RFC 1035, Sec. 4.2. (2001:470:a085:2::666)
  • acme.tastylime.net/A: The UDP connection was refused (ECONNREFUSED). See RFC 1035, Sec. 4.2. (2001:470:a085:2::666, UDP_-_EDNS0_4096_D_KN)
  • acme.tastylime.net/NS: The UDP connection was refused (ECONNREFUSED). See RFC 1035, Sec. 4.2. (2001:470:a085:2::666, UDP_-_EDNS0_4096_D_KN)
  • acme.tastylime.net/CNAME has errors; select the "Denial of existence" DNSSEC option to see them.
  • acme.tastylime.net/NSEC3PARAM has errors; select the "Denial of existence" DNSSEC option to see them.
  • acme.tastylime.net/CDNSKEY has errors; select the "Denial of existence" DNSSEC option to see them.
  • acme.tastylime.net/AAAA has errors; select the "Denial of existence" DNSSEC option to see them.
  • acme.tastylime.net/TXT has errors; select the "Denial of existence" DNSSEC option to see them.
  • acme.tastylime.net/CDS has errors; select the "Denial of existence" DNSSEC option to see them.
  • acme.tastylime.net/DNSKEY has errors; select the "Denial of existence" DNSSEC option to see them.
  • acme.tastylime.net/MX has errors; select the "Denial of existence" DNSSEC option to see them.
Warnings (4)
  • ./DNSKEY (alg 8, id 20038): The server appears to support DNS cookies but did not return a COOKIE option. See RFC 7873, Sec. 5.2.3. (2001:500:2f::f, UDP_-_EDNS0_4096_D_KN)
  • ./DNSKEY (alg 8, id 20326): The server appears to support DNS cookies but did not return a COOKIE option. See RFC 7873, Sec. 5.2.3. (2001:500:2f::f, UDP_-_EDNS0_4096_D_KN)
  • ./DNSKEY: The server appears to support DNS cookies but did not return a COOKIE option. See RFC 7873, Sec. 5.2.3. (2001:500:2f::f, UDP_-_EDNS0_512_D_KN)
  • tastylime.net to acme.tastylime.net: AAAA glue records exist for ns.acme.tastylime.net, but there are no corresponding authoritative AAAA records. See RFC 1034, Sec. 4.2.2.

DNSKEY legend

Full legend
SEP bit setSEP bit set
Revoke bit setRevoke bit set
Trust anchorTrust anchor
Download: png | svg
Warning JavaScript is required to make the graph below interactive.
DNSSEC authentication graph