View on GitHub

DNSViz: A DNS visualization tool

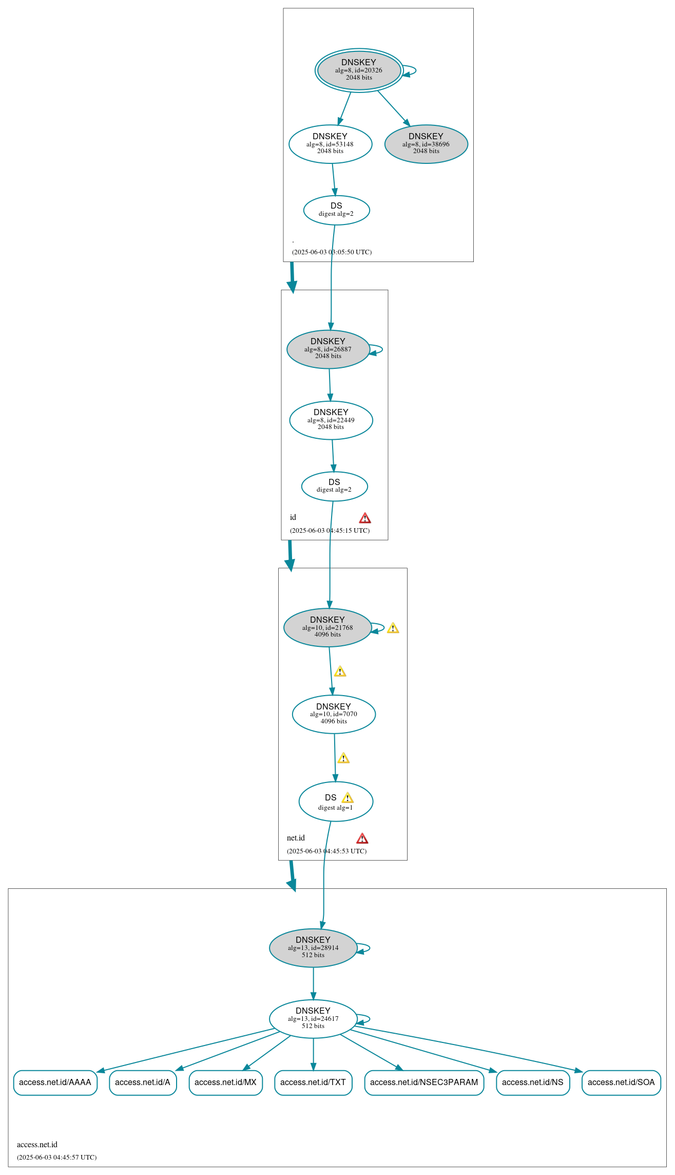
access.net.id

Updated: 2025-06-03 04:45:57 UTC (193 days ago) Update now
« Previous analysis | Next analysis »
DNSSEC options (hide)
  1. |?|
  2. |?|
  3. |?|
  4. |?|
  5. |?|
  6. |?|
  7. |?|
  8. |?|
  9. |?|
  10. |?|
Notices
DNSSEC Authentication Chain

RRset statusRRset status

Secure (7)
  • access.net.id/A
  • access.net.id/AAAA
  • access.net.id/MX
  • access.net.id/NS
  • access.net.id/NSEC3PARAM
  • access.net.id/SOA
  • access.net.id/TXT

DNSKEY/DS/NSEC statusDNSKEY/DS/NSEC status

Secure (12)
  • ./DNSKEY (alg 8, id 20326)
  • ./DNSKEY (alg 8, id 38696)
  • ./DNSKEY (alg 8, id 53148)
  • access.net.id/DNSKEY (alg 13, id 24617)
  • access.net.id/DNSKEY (alg 13, id 28914)
  • access.net.id/DS (alg 13, id 28914)
  • id/DNSKEY (alg 8, id 22449)
  • id/DNSKEY (alg 8, id 26887)
  • id/DS (alg 8, id 26887)
  • net.id/DNSKEY (alg 10, id 21768)
  • net.id/DNSKEY (alg 10, id 7070)
  • net.id/DS (alg 10, id 21768)

Delegation statusDelegation status

Secure (3)
  • . to id
  • id to net.id
  • net.id to access.net.id

NoticesNotices

Errors (6)
  • id zone: The server(s) were not responsive to queries over UDP. See RFC 1035, Sec. 4.2. (2001:df5:4000:4::4, 2402:ee80:b::b, 2402:ee80:c::c)
  • net.id zone: The server(s) were not responsive to queries over UDP. See RFC 1035, Sec. 4.2. (2001:df5:4000:4::4, 2402:ee80:b::b, 2402:ee80:c::c)
  • access.net.id/CDS has errors; select the "Denial of existence" DNSSEC option to see them.
  • access.net.id/CDNSKEY has errors; select the "Denial of existence" DNSSEC option to see them.
  • up5st.yd7im.access.net.id/A has errors; select the "Denial of existence" DNSSEC option to see them.
  • access.net.id/CNAME has errors; select the "Denial of existence" DNSSEC option to see them.
Warnings (10)
  • RRSIG access.net.id/DS alg 10, id 7070: DNSSEC implementers are recommended against implementing signing with DNSSEC algorithm 10 (RSASHA512). See RFC 8624, Sec. 3.1.
  • RRSIG net.id/DNSKEY alg 10, id 21768: DNSSEC implementers are recommended against implementing signing with DNSSEC algorithm 10 (RSASHA512). See RFC 8624, Sec. 3.1.
  • RRSIG net.id/DNSKEY alg 10, id 21768: DNSSEC implementers are recommended against implementing signing with DNSSEC algorithm 10 (RSASHA512). See RFC 8624, Sec. 3.1.
  • access.net.id/DS (alg 13, id 28914): DNSSEC implementers are prohibited from implementing signing with DS algorithm 1 (SHA-1). See RFC 8624, Sec. 3.2.
  • access.net.id/DS (alg 13, id 28914): DNSSEC implementers are prohibited from implementing signing with DS algorithm 1 (SHA-1). See RFC 8624, Sec. 3.2.
  • access.net.id/DS has warnings; select the "Denial of existence" DNSSEC option to see them.
  • access.net.id/CDNSKEY has warnings; select the "Denial of existence" DNSSEC option to see them.
  • up5st.yd7im.access.net.id/A has warnings; select the "Denial of existence" DNSSEC option to see them.
  • access.net.id/CDS has warnings; select the "Denial of existence" DNSSEC option to see them.
  • access.net.id/CNAME has warnings; select the "Denial of existence" DNSSEC option to see them.

DNSKEY legend

Full legend
SEP bit setSEP bit set
Revoke bit setRevoke bit set
Trust anchorTrust anchor
Download: png | svg
Warning JavaScript is required to make the graph below interactive.
DNSSEC authentication graph