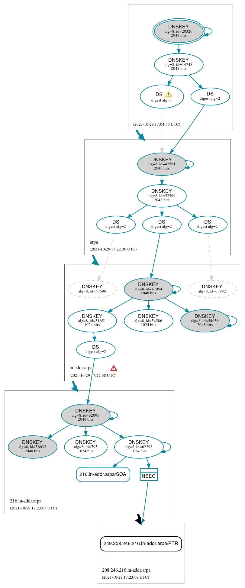
NSEC proving non-existence of 208.246.216.in-addr.arpa/DS
arpa/DNSKEY (alg 8, id 42581)
arpa/DNSKEY (alg 8, id 52399)
arpa/DS (alg 8, id 42581)
arpa/DS (alg 8, id 42581)
in-addr.arpa/DNSKEY (alg 8, id 47054)
in-addr.arpa/DNSKEY (alg 8, id 51651)
in-addr.arpa/DNSKEY (alg 8, id 54586)
in-addr.arpa/DNSKEY (alg 8, id 54956)
in-addr.arpa/DS (alg 8, id 47054)
in-addr.arpa/DS (alg 8, id 53696)
in-addr.arpa/DS (alg 8, id 63982)
Non_existent (2)
in-addr.arpa/DNSKEY (alg 8, id 53696)
in-addr.arpa/DNSKEY (alg 8, id 63982)
Delegation status
Insecure (1)
216.in-addr.arpa to 208.246.216.in-addr.arpa
Secure (3)
. to arpa
arpa to in-addr.arpa
in-addr.arpa to 216.in-addr.arpa
Notices
Errors (1)
in-addr.arpa zone: The server(s) were not responsive to queries over UDP. See RFC 1035, Sec. 4.2. (2001:43f8:110::10)
Warnings (4)
arpa/DS (alg 8, id 42581): DNSSEC implementers are prohibited from implementing signing with DS algorithm 1 (SHA-1). See RFC 8624, Sec. 3.2.
arpa/DS (alg 8, id 42581): DNSSEC implementers are prohibited from implementing signing with DS algorithm 1 (SHA-1). See RFC 8624, Sec. 3.2.
arpa/DS (alg 8, id 42581): DS records with digest type 1 (SHA-1) are ignored when DS records with digest type 2 (SHA-256) exist in the same RRset. See RFC 4509, Sec. 3.
arpa/DS (alg 8, id 42581): DS records with digest type 1 (SHA-1) are ignored when DS records with digest type 2 (SHA-256) exist in the same RRset. See RFC 4509, Sec. 3.