View on GitHub

DNSViz: A DNS visualization tool

213-133-203-34.newtel.in-addr.itconsult.net

Updated: 2021-10-16 17:45:50 UTC (1510 days ago) Update now
« Previous analysis | Next analysis »
DNSSEC options (hide)
  1. |?|
  2. |?|
  3. |?|
  4. |?|
  5. |?|
  6. |?|
  7. |?|
  8. |?|
  9. |?|
  10. |?|
Notices
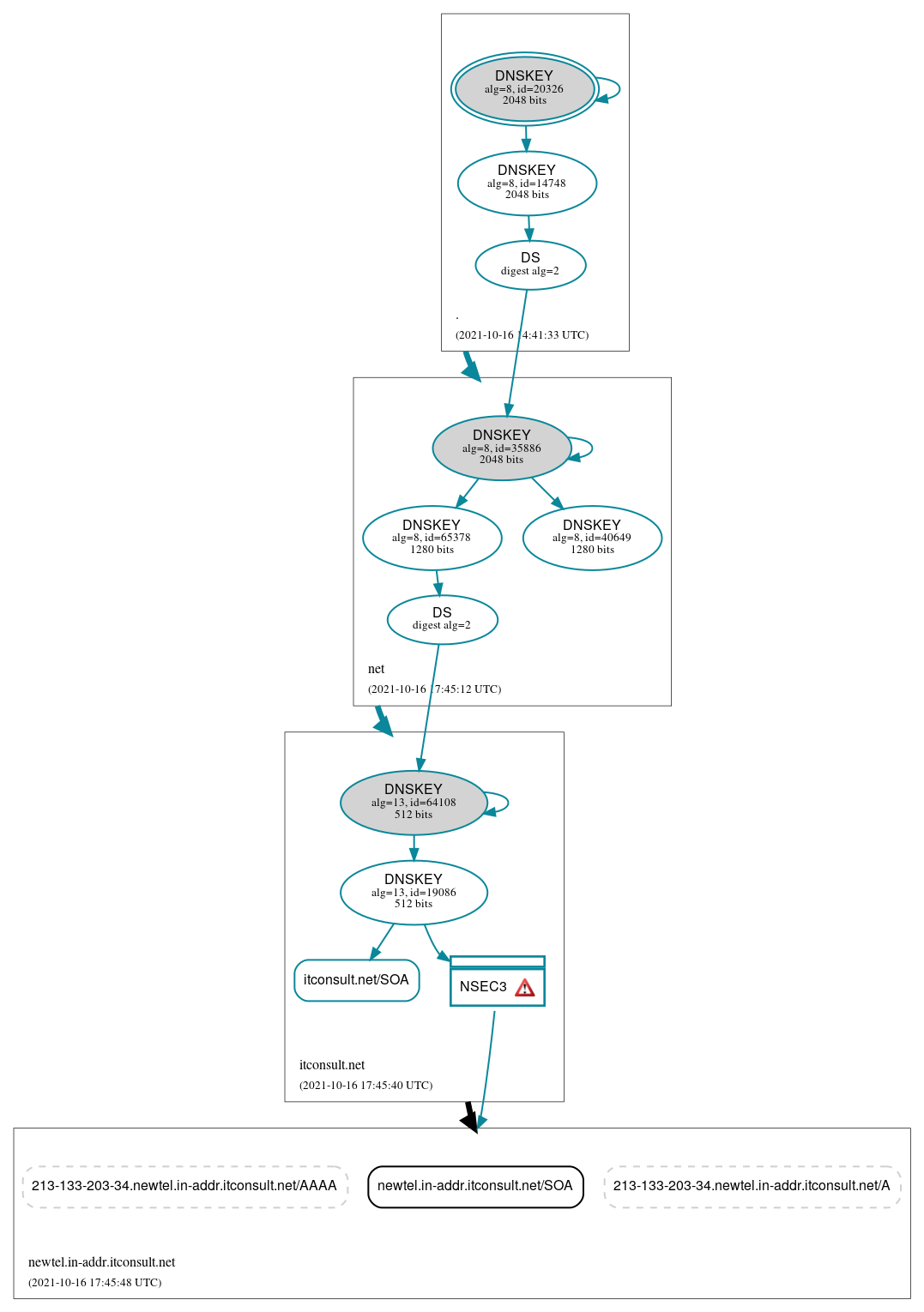
DNSSEC Authentication Chain

RRset statusRRset status

Insecure (3)
  • 213-133-203-34.newtel.in-addr.itconsult.net/A (NODATA)
  • 213-133-203-34.newtel.in-addr.itconsult.net/AAAA (NODATA)
  • newtel.in-addr.itconsult.net/SOA
Secure (1)
  • itconsult.net/SOA

DNSKEY/DS/NSEC statusDNSKEY/DS/NSEC status

Secure (10)
  • ./DNSKEY (alg 8, id 14748)
  • ./DNSKEY (alg 8, id 20326)
  • NSEC3 proving non-existence of newtel.in-addr.itconsult.net/DS
  • itconsult.net/DNSKEY (alg 13, id 19086)
  • itconsult.net/DNSKEY (alg 13, id 64108)
  • itconsult.net/DS (alg 13, id 64108)
  • net/DNSKEY (alg 8, id 35886)
  • net/DNSKEY (alg 8, id 40649)
  • net/DNSKEY (alg 8, id 65378)
  • net/DS (alg 8, id 35886)

Delegation statusDelegation status

Insecure (1)
  • itconsult.net to newtel.in-addr.itconsult.net
Secure (2)
  • . to net
  • net to itconsult.net

NoticesNotices

Errors (2)
  • NSEC3 proving non-existence of newtel.in-addr.itconsult.net/DS: An iterations count of 0 must be used in NSEC3 records to alleviate computational burdens. See RFC 9276, Sec. 3.1.
  • NSEC3 proving non-existence of newtel.in-addr.itconsult.net/DS: An iterations count of 0 must be used in NSEC3 records to alleviate computational burdens. See RFC 9276, Sec. 3.1.
Warnings (2)
  • NSEC3 proving non-existence of newtel.in-addr.itconsult.net/DS: The salt value for an NSEC3 record should be empty. See RFC 9276, Sec. 3.1.
  • NSEC3 proving non-existence of newtel.in-addr.itconsult.net/DS: The salt value for an NSEC3 record should be empty. See RFC 9276, Sec. 3.1.

DNSKEY legend

Full legend
SEP bit setSEP bit set
Revoke bit setRevoke bit set
Trust anchorTrust anchor
Download: png | svg
Warning JavaScript is required to make the graph below interactive.
DNSSEC authentication graph