View on GitHub

DNSViz: A DNS visualization tool

11.140.197.in-addr.arpa

Updated: 2025-10-19 16:50:08 UTC (60 days ago) Update now
« Previous analysis | Next analysis »
DNSSEC options (hide)
  1. |?|
  2. |?|
  3. |?|
  4. |?|
  5. |?|
  6. |?|
  7. |?|
  8. |?|
  9. |?|
  10. |?|
Notices
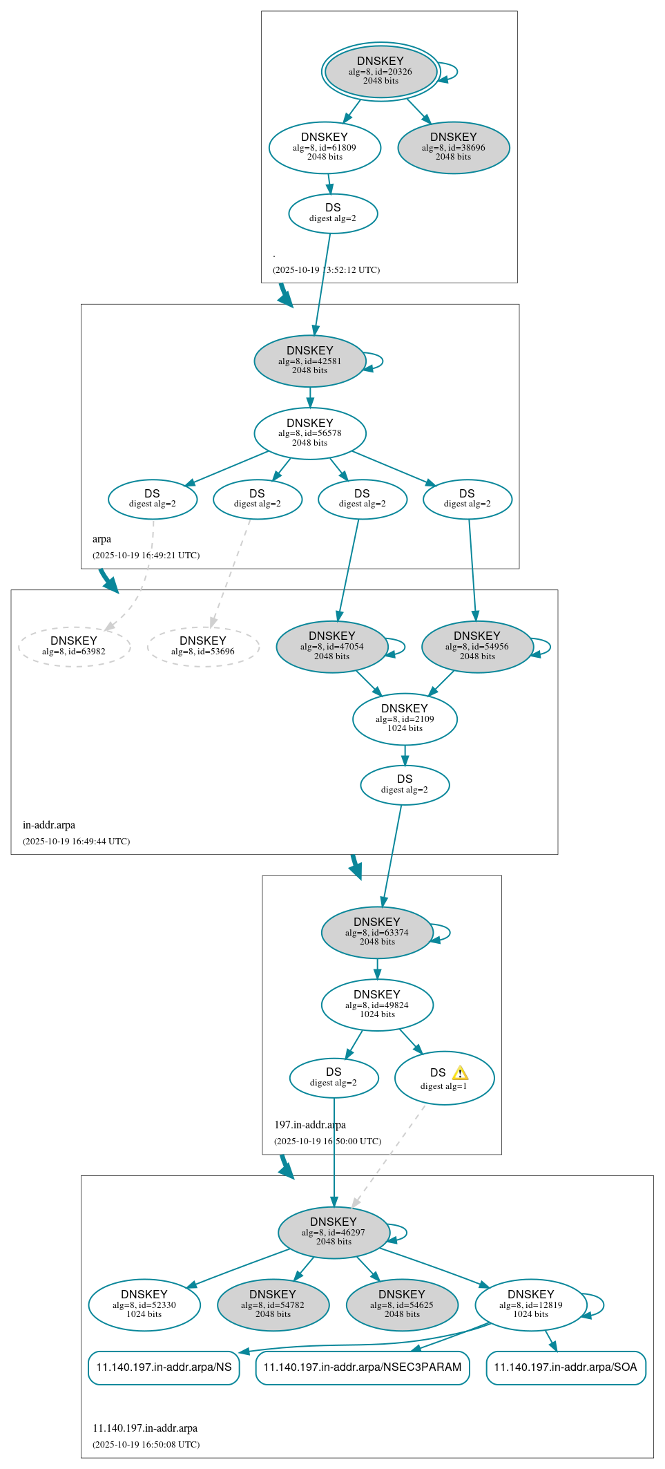
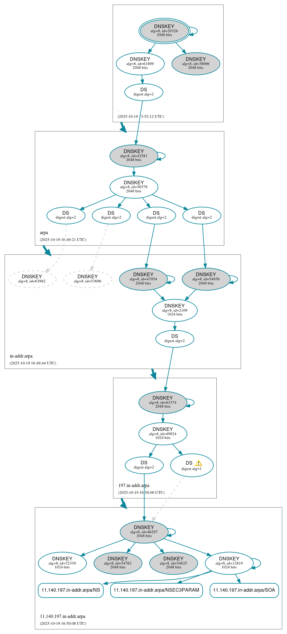
DNSSEC Authentication Chain

RRset statusRRset status

Secure (3)
  • 11.140.197.in-addr.arpa/NS
  • 11.140.197.in-addr.arpa/NSEC3PARAM
  • 11.140.197.in-addr.arpa/SOA

DNSKEY/DS/NSEC statusDNSKEY/DS/NSEC status

Secure (23)
  • ./DNSKEY (alg 8, id 20326)
  • ./DNSKEY (alg 8, id 38696)
  • ./DNSKEY (alg 8, id 61809)
  • 11.140.197.in-addr.arpa/DNSKEY (alg 8, id 12819)
  • 11.140.197.in-addr.arpa/DNSKEY (alg 8, id 46297)
  • 11.140.197.in-addr.arpa/DNSKEY (alg 8, id 52330)
  • 11.140.197.in-addr.arpa/DNSKEY (alg 8, id 54625)
  • 11.140.197.in-addr.arpa/DNSKEY (alg 8, id 54782)
  • 11.140.197.in-addr.arpa/DS (alg 8, id 46297)
  • 11.140.197.in-addr.arpa/DS (alg 8, id 46297)
  • 197.in-addr.arpa/DNSKEY (alg 8, id 49824)
  • 197.in-addr.arpa/DNSKEY (alg 8, id 63374)
  • 197.in-addr.arpa/DS (alg 8, id 63374)
  • arpa/DNSKEY (alg 8, id 42581)
  • arpa/DNSKEY (alg 8, id 56578)
  • arpa/DS (alg 8, id 42581)
  • in-addr.arpa/DNSKEY (alg 8, id 2109)
  • in-addr.arpa/DNSKEY (alg 8, id 47054)
  • in-addr.arpa/DNSKEY (alg 8, id 54956)
  • in-addr.arpa/DS (alg 8, id 47054)
  • in-addr.arpa/DS (alg 8, id 53696)
  • in-addr.arpa/DS (alg 8, id 54956)
  • in-addr.arpa/DS (alg 8, id 63982)
Non_existent (2)
  • in-addr.arpa/DNSKEY (alg 8, id 53696)
  • in-addr.arpa/DNSKEY (alg 8, id 63982)

Delegation statusDelegation status

Secure (4)
  • . to arpa
  • 197.in-addr.arpa to 11.140.197.in-addr.arpa
  • arpa to in-addr.arpa
  • in-addr.arpa to 197.in-addr.arpa

NoticesNotices

Errors (6)
  • 11.140.197.in-addr.arpa/CDNSKEY has errors; select the "Denial of existence" DNSSEC option to see them.
  • 11.140.197.in-addr.arpa/TXT has errors; select the "Denial of existence" DNSSEC option to see them.
  • 11.140.197.in-addr.arpa/CDS has errors; select the "Denial of existence" DNSSEC option to see them.
  • 11.140.197.in-addr.arpa/CNAME has errors; select the "Denial of existence" DNSSEC option to see them.
  • 11.140.197.in-addr.arpa/MX has errors; select the "Denial of existence" DNSSEC option to see them.
  • 871tw.lth81.11.140.197.in-addr.arpa/A has errors; select the "Denial of existence" DNSSEC option to see them.
Warnings (10)
  • 11.140.197.in-addr.arpa/DS (alg 8, id 46297): DNSSEC implementers are prohibited from implementing signing with DS algorithm 1 (SHA-1). See RFC 8624, Sec. 3.2.
  • 11.140.197.in-addr.arpa/DS (alg 8, id 46297): DNSSEC implementers are prohibited from implementing signing with DS algorithm 1 (SHA-1). See RFC 8624, Sec. 3.2.
  • 11.140.197.in-addr.arpa/DS (alg 8, id 46297): DS records with digest type 1 (SHA-1) are ignored when DS records with digest type 2 (SHA-256) exist in the same RRset. See RFC 4509, Sec. 3.
  • 11.140.197.in-addr.arpa/DS (alg 8, id 46297): DS records with digest type 1 (SHA-1) are ignored when DS records with digest type 2 (SHA-256) exist in the same RRset. See RFC 4509, Sec. 3.
  • 11.140.197.in-addr.arpa/CDNSKEY has warnings; select the "Denial of existence" DNSSEC option to see them.
  • 11.140.197.in-addr.arpa/TXT has warnings; select the "Denial of existence" DNSSEC option to see them.
  • 11.140.197.in-addr.arpa/CDS has warnings; select the "Denial of existence" DNSSEC option to see them.
  • 11.140.197.in-addr.arpa/CNAME has warnings; select the "Denial of existence" DNSSEC option to see them.
  • 11.140.197.in-addr.arpa/MX has warnings; select the "Denial of existence" DNSSEC option to see them.
  • 871tw.lth81.11.140.197.in-addr.arpa/A has warnings; select the "Denial of existence" DNSSEC option to see them.

DNSKEY legend

Full legend
SEP bit setSEP bit set
Revoke bit setRevoke bit set
Trust anchorTrust anchor
Download: png | svg
Warning JavaScript is required to make the graph below interactive.
DNSSEC authentication graph