View on GitHub
0.0.1.3.6.0.4.2.ip6.arpa
Updated:
2025-12-05 07:08:20 UTC
(
6 days ago
)
Update now
« Previous analysis
|
Next analysis »
Tweet
DNSSEC
Responses
Servers
Analyze
DNSSEC options (
hide
)
|?|
RR types:
--All--
A
AAAA
TXT
PTR
MX
NS
SOA
CNAME
SRV
NAPTR
TLSA
NSEC3PARAM
CDNSKEY
CDS
CAA
|?|
DNSSEC algorithms:
--All--
1 - RSA/MD5
3 - DSA/SHA1
5 - RSA/SHA-1
6 - DSA-NSEC3-SHA1
7 - RSASHA1-NSEC3-SHA1
8 - RSA/SHA-256
10 - RSA/SHA-512
12 - GOST R 34.10-2001
13 - ECDSA Curve P-256 with SHA-256
14 - ECDSA Curve P-384 with SHA-384
15 - Ed25519
16 - Ed448
|?|
DS digest algorithms:
--All--
1 - SHA-1
2 - SHA-256
3 - GOST R 34.11-94
4 - SHA-384
|?|
Denial of existence:
|?|
Redundant edges:
|?|
Ignore RFC 8624:
|?|
Ignore RFC 9276:
|?|
Multi-signer:
|?|
Trust anchors:
Root zone KSK
|?|
Additional trusted keys:
Notices
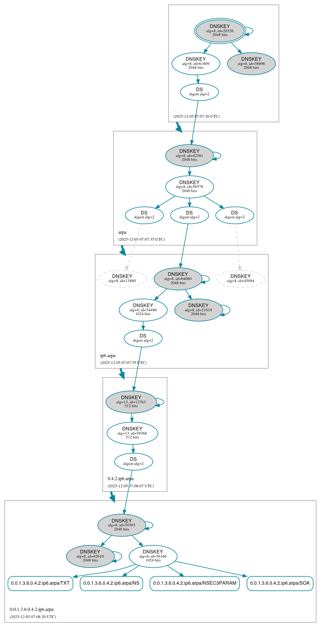
DNSSEC Authentication Chain
RRset status
Secure
(4)
0.0.1.3.6.0.4.2.ip6.arpa/NS
0.0.1.3.6.0.4.2.ip6.arpa/NSEC3PARAM
0.0.1.3.6.0.4.2.ip6.arpa/SOA
0.0.1.3.6.0.4.2.ip6.arpa/TXT
DNSKEY/DS/NSEC status
Secure
(19)
./DNSKEY (alg 8, id 20326)
./DNSKEY (alg 8, id 38696)
./DNSKEY (alg 8, id 61809)
0.0.1.3.6.0.4.2.ip6.arpa/DNSKEY (alg 8, id 42610)
0.0.1.3.6.0.4.2.ip6.arpa/DNSKEY (alg 8, id 50365)
0.0.1.3.6.0.4.2.ip6.arpa/DNSKEY (alg 8, id 56166)
0.0.1.3.6.0.4.2.ip6.arpa/DS (alg 8, id 50365)
0.4.2.ip6.arpa/DNSKEY (alg 13, id 12763)
0.4.2.ip6.arpa/DNSKEY (alg 13, id 59368)
0.4.2.ip6.arpa/DS (alg 13, id 12763)
arpa/DNSKEY (alg 8, id 42581)
arpa/DNSKEY (alg 8, id 56578)
arpa/DS (alg 8, id 42581)
ip6.arpa/DNSKEY (alg 8, id 21619)
ip6.arpa/DNSKEY (alg 8, id 54486)
ip6.arpa/DNSKEY (alg 8, id 64060)
ip6.arpa/DS (alg 8, id 13880)
ip6.arpa/DS (alg 8, id 45094)
ip6.arpa/DS (alg 8, id 64060)
Non_existent
(2)
ip6.arpa/DNSKEY (alg 8, id 13880)
ip6.arpa/DNSKEY (alg 8, id 45094)
Delegation status
Secure
(4)
. to arpa
0.4.2.ip6.arpa to 0.0.1.3.6.0.4.2.ip6.arpa
arpa to ip6.arpa
ip6.arpa to 0.4.2.ip6.arpa
Notices
Errors
(13)
0.0.1.3.6.0.4.2.ip6.arpa/MX has errors; select the "Denial of existence" DNSSEC option to see them.
0.0.1.3.6.0.4.2.ip6.arpa/SRV has errors; select the "Denial of existence" DNSSEC option to see them.
0.0.1.3.6.0.4.2.ip6.arpa/PTR has errors; select the "Denial of existence" DNSSEC option to see them.
0.0.1.3.6.0.4.2.ip6.arpa/NAPTR has errors; select the "Denial of existence" DNSSEC option to see them.
0.0.1.3.6.0.4.2.ip6.arpa/HINFO has errors; select the "Denial of existence" DNSSEC option to see them.
3t20w.aj8m1.0.0.1.3.6.0.4.2.ip6.arpa/A has errors; select the "Denial of existence" DNSSEC option to see them.
0.0.1.3.6.0.4.2.ip6.arpa/CAA has errors; select the "Denial of existence" DNSSEC option to see them.
0.0.1.3.6.0.4.2.ip6.arpa/TLSA has errors; select the "Denial of existence" DNSSEC option to see them.
0.0.1.3.6.0.4.2.ip6.arpa/A has errors; select the "Denial of existence" DNSSEC option to see them.
0.0.1.3.6.0.4.2.ip6.arpa/CDNSKEY has errors; select the "Denial of existence" DNSSEC option to see them.
0.0.1.3.6.0.4.2.ip6.arpa/AAAA has errors; select the "Denial of existence" DNSSEC option to see them.
0.0.1.3.6.0.4.2.ip6.arpa/CDS has errors; select the "Denial of existence" DNSSEC option to see them.
0.0.1.3.6.0.4.2.ip6.arpa/CNAME has errors; select the "Denial of existence" DNSSEC option to see them.
Warnings
(13)
0.0.1.3.6.0.4.2.ip6.arpa/MX has warnings; select the "Denial of existence" DNSSEC option to see them.
0.0.1.3.6.0.4.2.ip6.arpa/SRV has warnings; select the "Denial of existence" DNSSEC option to see them.
0.0.1.3.6.0.4.2.ip6.arpa/PTR has warnings; select the "Denial of existence" DNSSEC option to see them.
0.0.1.3.6.0.4.2.ip6.arpa/NAPTR has warnings; select the "Denial of existence" DNSSEC option to see them.
0.0.1.3.6.0.4.2.ip6.arpa/HINFO has warnings; select the "Denial of existence" DNSSEC option to see them.
3t20w.aj8m1.0.0.1.3.6.0.4.2.ip6.arpa/A has warnings; select the "Denial of existence" DNSSEC option to see them.
0.0.1.3.6.0.4.2.ip6.arpa/CAA has warnings; select the "Denial of existence" DNSSEC option to see them.
0.0.1.3.6.0.4.2.ip6.arpa/TLSA has warnings; select the "Denial of existence" DNSSEC option to see them.
0.0.1.3.6.0.4.2.ip6.arpa/A has warnings; select the "Denial of existence" DNSSEC option to see them.
0.0.1.3.6.0.4.2.ip6.arpa/CDNSKEY has warnings; select the "Denial of existence" DNSSEC option to see them.
0.0.1.3.6.0.4.2.ip6.arpa/AAAA has warnings; select the "Denial of existence" DNSSEC option to see them.
0.0.1.3.6.0.4.2.ip6.arpa/CDS has warnings; select the "Denial of existence" DNSSEC option to see them.
0.0.1.3.6.0.4.2.ip6.arpa/CNAME has warnings; select the "Denial of existence" DNSSEC option to see them.
DNSKEY legend
Full legend
SEP bit set
Revoke bit set
Trust anchor
See also
DNSSEC Debugger
by
Verisign Labs
.
Download:
png
|
svg
JavaScript is required to make the graph below interactive.